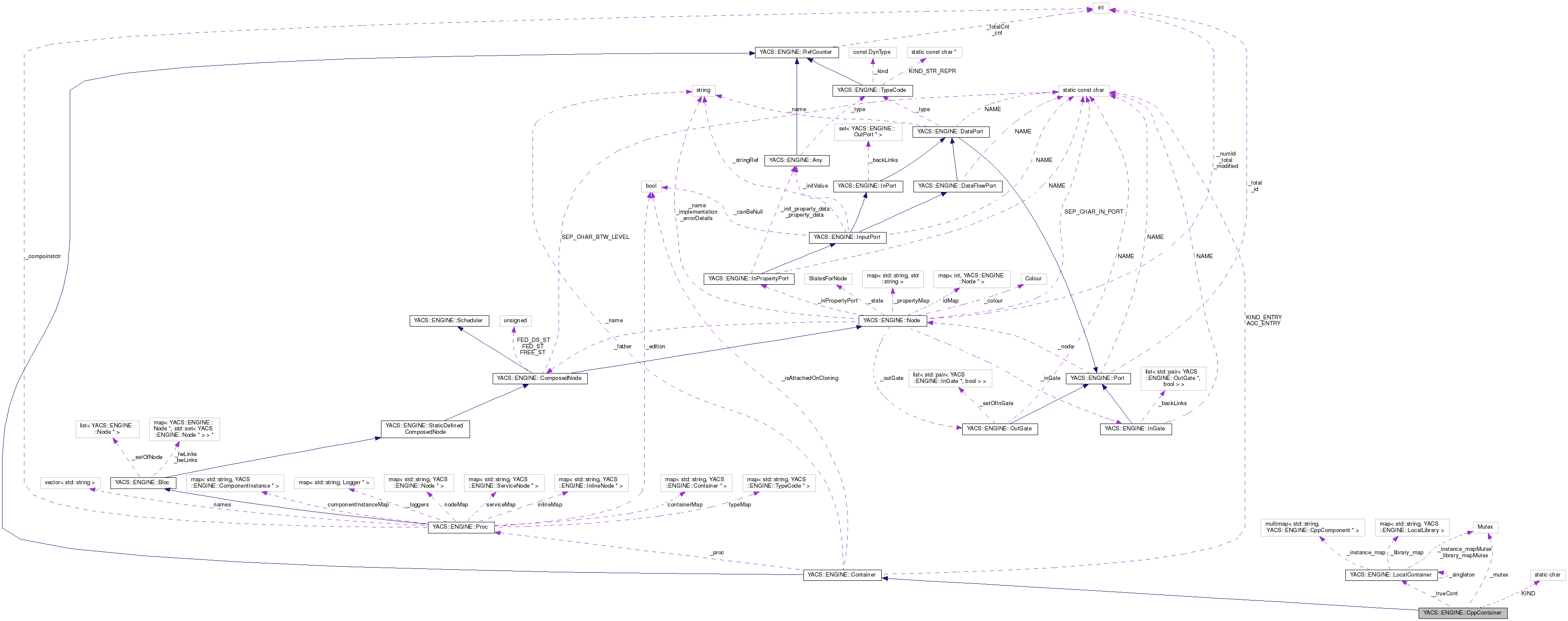
#include <CppContainer.hxx>


Public Member Functions | |
| CppContainer () | |
| virtual | ~CppContainer () |
| std::string | getKind () const |
| bool | isAlreadyStarted (const Task *askingNode) const |
| void | start (const Task *askingNode) throw (YACS::Exception) |
| void | shutdown (int level) |
| std::string | getPlacementId (const Task *askingNode) const |
| std::string | getFullPlacementId (const Task *askingNode) const |
| YACS::ENGINE::Container * | clone () const |
| WARNING ! clone behaviour MUST be in coherence with what is returned by isAttachedOnCloning() method More... | |
| Container * | cloneAlways () const |
| void | lock () |
| void | unLock () |
| void | checkCapabilityToDealWith (const ComponentInstance *inst) const throw (YACS::Exception) |
| bool | loadComponentLibrary (const std::string &componentName) throw (YACS::Exception) |
| CppComponent * | createComponentInstance (const std::string &componentName, int studyID=0) |
| void | createInternalInstance (const std::string &componentName, void *&obj, RunFunction &r, TerminateFunction &t) |
| void | unregisterComponentInstance (CppComponent *C) |
| void | setProperty (const std::string &name, const std::string &value) |
| std::string | getProperty (const std::string &name) const |
| void | clearProperties () |
| void | addComponentName (const std::string &name) |
| std::map< std::string, std::string > | getProperties () const |
| std::map< std::string, std::string > | getResourceProperties (const std::string &name) const |
Public Member Functions inherited from YACS::ENGINE::Container | |
| virtual std::string | getDiscreminantStrOfThis (const Task *askingNode) const |
| virtual void | setAttachOnCloningStatus (bool val) const |
| virtual void | attachOnCloning () const |
| virtual void | dettachOnCloning () const |
| virtual bool | isAttachedOnCloning () const |
| virtual bool | isSupportingRTODefNbOfComp () const |
| virtual void | setProperties (const std::map< std::string, std::string > &properties) |
| std::string | getName () const |
| void | setName (std::string name) |
| WARNING ! name is used in edition to identify different containers, it is not the runtime name of the container More... | |
| void | setProc (Proc *proc) |
| Proc * | getProc () |
Public Member Functions inherited from YACS::ENGINE::RefCounter | |
| unsigned int | getRefCnt () const |
| void | incrRef () const |
| bool | decrRef () |
Static Public Attributes | |
| static char | KIND [] ="Cpp" |
Static Public Attributes inherited from YACS::ENGINE::Container | |
| static const char | KIND_ENTRY [] ="container_kind" |
| static const char | AOC_ENTRY [] ="attached_on_cloning" |
Static Public Attributes inherited from YACS::ENGINE::RefCounter | |
| static unsigned int | _totalCnt =0 |
Protected Attributes | |
| YACS::BASES::Mutex | _mutex |
| LocalContainer * | _trueCont |
Protected Attributes inherited from YACS::ENGINE::Container | |
| std::string | _name |
| bool | _isAttachedOnCloning |
| Proc * | _proc |
Protected Attributes inherited from YACS::ENGINE::RefCounter | |
| unsigned int | _cnt |
Friends | |
| class | CppComponent |
| class | LocalContainer |
Additional Inherited Members | |
Protected Member Functions inherited from YACS::ENGINE::Container | |
| Container () | |
| virtual | ~Container () |
Definition at line 103 of file CppContainer.hxx.
| CppContainer::CppContainer | ( | ) |
Local C++ container class constructor
Definition at line 51 of file CppContainer.cxx.
References DEBTRACE.
Referenced by clone(), and cloneAlways().
|
virtual |
Local C++ container class destructor
Definition at line 63 of file CppContainer.cxx.
References DEBTRACE.
|
inlinevirtual |
|
virtual |
Implements YACS::ENGINE::Container.
Definition at line 171 of file CppContainer.cxx.
References YACS::ENGINE::CppComponent::KIND.
|
inlinevirtual |
|
virtual |
WARNING ! clone behaviour MUST be in coherence with what is returned by isAttachedOnCloning() method
Implements YACS::ENGINE::Container.
Definition at line 98 of file CppContainer.cxx.
References YACS::ENGINE::Container::_isAttachedOnCloning, CppContainer(), and YACS::ENGINE::RefCounter::incrRef().
|
virtual |
Implements YACS::ENGINE::Container.
Definition at line 109 of file CppContainer.cxx.
References CppContainer().
| CppComponent * CppContainer::createComponentInstance | ( | const std::string & | componentName, |
| int | studyID = 0 |
||
| ) |
Definition at line 129 of file CppContainer.cxx.
References _trueCont, YACS::ENGINE::LocalContainer::createComponentInstance(), and DEBTRACE.
| void CppContainer::createInternalInstance | ( | const std::string & | componentName, |
| void *& | obj, | ||
| RunFunction & | r, | ||
| TerminateFunction & | t | ||
| ) |
Definition at line 141 of file CppContainer.cxx.
References _trueCont, YACS::ENGINE::LocalContainer::createInternalInstance(), DEBTRACE, and gui.Appli::t.
Referenced by YACS::ENGINE::CppComponent::load().
|
virtual |
Implements YACS::ENGINE::Container.
Definition at line 166 of file CppContainer.cxx.
|
virtual |
Implements YACS::ENGINE::Container.
Definition at line 78 of file CppContainer.cxx.
References KIND.
|
virtual |
Implements YACS::ENGINE::Container.
Definition at line 161 of file CppContainer.cxx.
|
inlinevirtual |
Implements YACS::ENGINE::Container.
Definition at line 132 of file CppContainer.hxx.
|
inlinevirtual |
Implements YACS::ENGINE::Container.
Definition at line 129 of file CppContainer.hxx.
|
inlinevirtual |
Implements YACS::ENGINE::Container.
Definition at line 133 of file CppContainer.hxx.
|
virtual |
Implements YACS::ENGINE::Container.
Definition at line 83 of file CppContainer.cxx.
References _trueCont.
| bool CppContainer::loadComponentLibrary | ( | const std::string & | componentName | ) | throw (YACS::Exception) |
Definition at line 114 of file CppContainer.cxx.
References YACS::ENGINE::LocalLibrary::good().
Referenced by YACS::ENGINE::CppComponent::load().
|
virtual |
Implements YACS::ENGINE::Container.
Definition at line 68 of file CppContainer.cxx.
References _mutex.
Referenced by YACS::ENGINE::CppComponent::load().
|
inlinevirtual |
|
virtual |
|
virtual |
Implements YACS::ENGINE::Container.
Definition at line 88 of file CppContainer.cxx.
References YACS::ENGINE::LocalContainer::get().
|
virtual |
Implements YACS::ENGINE::Container.
Definition at line 73 of file CppContainer.cxx.
References _mutex.
Referenced by YACS::ENGINE::CppComponent::load().
| void CppContainer::unregisterComponentInstance | ( | CppComponent * | C | ) |
Definition at line 154 of file CppContainer.cxx.
References _trueCont, and YACS::ENGINE::LocalContainer::unregisterComponentInstance().
|
friend |
Definition at line 105 of file CppContainer.hxx.
|
friend |
Definition at line 106 of file CppContainer.hxx.
|
protected |
Definition at line 138 of file CppContainer.hxx.
|
protected |
Definition at line 139 of file CppContainer.hxx.
Referenced by createComponentInstance(), createInternalInstance(), isAlreadyStarted(), and unregisterComponentInstance().
|
static |
Definition at line 136 of file CppContainer.hxx.
Referenced by getKind().