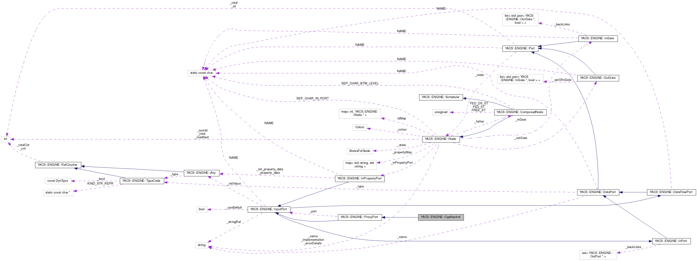
#include <CppNeutralConv.hxx>


Public Member Functions | |
| CppNeutral (InputPort *p) | |
| virtual void | put (const void *data) throw (ConversionException) |
| void | put (Any *data) throw (ConversionException) |
| Send received C++/Neutral (Any *) value to proxy port. More... | |
Public Member Functions inherited from YACS::ENGINE::ProxyPort | |
| ProxyPort (InputPort *p) | |
| ~ProxyPort () | |
| void | edRemoveAllLinksLinkedWithMe () throw (Exception) |
| InputPort * | clone (Node *newHelder) const |
| void | edNotifyReferencedBy (OutPort *fromPort) |
| void | edNotifyDereferencedBy (OutPort *fromPort) |
| std::set< OutPort * > | edSetOutPort () const |
| Returns physical backlinks NOT user backlinks. More... | |
| InputPort * | getPublicRepresentant () |
| returns the final physical port behind 'this'. More... | |
| void * | get () const |
| int | edGetNumberOfLinks () const |
| Returns number of physical backlinks NOT number of user backlinks. More... | |
| bool | isIntermediate () const |
| void | exRestoreInit () |
| void | exSaveInit () |
| void | getAllRepresentants (std::set< InPort * > &repr) const |
| virtual std::string | typeName () |
Public Member Functions inherited from YACS::ENGINE::InputPort | |
| virtual | ~InputPort () |
| std::string | getNameOfTypeOfCurrentInstance () const |
| virtual bool | edIsManuallyInitialized () const |
| Specifies if this port has been manually set by the call of InputPort::edInit. More... | |
| bool | edIsInitialized () const |
| soon deprecated More... | |
| template<class T > | |
| void | edInit (T value) |
| void | edInit (Any *value) |
| void | edInit (const std::string &impl, const void *value) |
| Initialize the port with an object (value) coming from a world with implementation impl. More... | |
| virtual void | edRemoveManInit () |
| Removes eventually previous manual initialisation. More... | |
| virtual void | checkBasicConsistency () const throw (Exception) |
| Check basically that this port has one chance to be specified on time. It's a necessary condition not sufficient at all. More... | |
| virtual void | exInit (bool start) |
| virtual bool | isEmpty () |
| virtual std::string | dump () |
| virtual std::string | getHumanRepr () |
| virtual void | setStringRef (std::string strRef) |
| bool | canBeNull () const |
Public Member Functions inherited from YACS::ENGINE::DataFlowPort | |
| TypeOfChannel | getTypeOfChannel () const |
| returns type of channel the port will use for data exchange on runtime : DATAFLOW or DATASTREAM. More... | |
| virtual | ~DataFlowPort () |
| virtual std::string | valToStr () |
| Gives a string representation of the data, for user interfaces. More... | |
| virtual void | valFromStr (std::string valstr) |
| Allows to set data from a string representation used in user interface. More... | |
Public Member Functions inherited from YACS::ENGINE::DataPort | |
| TypeCode * | edGetType () const |
| void | edSetType (TypeCode *type) |
| std::string | getName () const |
| void | setName (std::string theName) |
| bool | isDifferentTypeOf (const DataPort *other) const |
| virtual std::string | getAsString () |
| returns port value as a string that can be used in a GUI for example More... | |
Public Member Functions inherited from YACS::ENGINE::Port | |
| virtual | ~Port () |
| Node * | getNode () const |
| int | getNumId () const |
| void | modified () |
Public Member Functions inherited from YACS::ENGINE::InPort | |
| virtual | ~InPort () |
Additional Inherited Members | |
Static Public Member Functions inherited from YACS::ENGINE::DataPort | |
| static DataPort * | isCrossingType (const std::vector< DataPort * > &historyOfLink) |
Static Public Attributes inherited from YACS::ENGINE::InputPort | |
| static const char | NAME [] ="InputPort" |
Protected Member Functions inherited from YACS::ENGINE::InputPort | |
| InputPort (const InputPort &other, Node *newHelder) | |
| InputPort (const std::string &name, Node *node, TypeCode *type, bool canBeNull=false) | |
Protected Attributes inherited from YACS::ENGINE::ProxyPort | |
| InputPort * | _port |
Static Protected Attributes inherited from YACS::ENGINE::Port | |
| static int | _total = 0 |
| static const char | NAME [] ="Port" |
Definition at line 31 of file CppNeutralConv.hxx.
| YACS::ENGINE::CppNeutral::CppNeutral | ( | InputPort * | p | ) |
|
virtual |
Reimplemented from YACS::ENGINE::ProxyPort.
Definition at line 46 of file CppNeutralConv.cxx.
References DEBTRACE.
| void YACS::ENGINE::CppNeutral::put | ( | Any * | data | ) | throw (ConversionException) |
Send received C++/Neutral (Any *) value to proxy port.
| data | : Neutral (Any *) value |
Definition at line 57 of file CppNeutralConv.cxx.
References YACS::ENGINE::convertCppNeutral(), DEBTRACE, YACS::ENGINE::RefCounter::decrRef(), and YACS::ENGINE::RefCounter::getRefCnt().