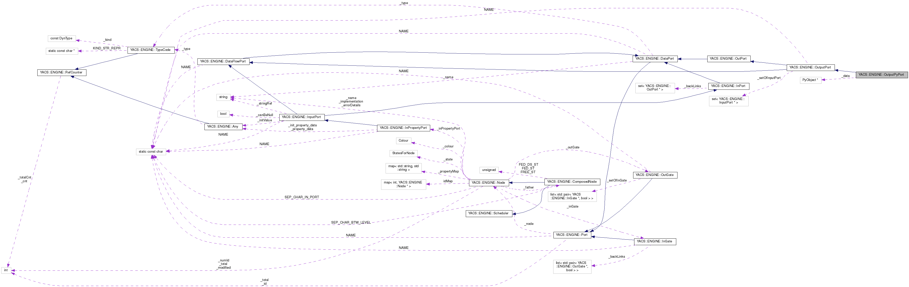
#include <PythonPorts.hxx>


Public Member Functions | |
| OutputPyPort (const std::string &name, Node *node, TypeCode *type) | |
| OutputPyPort (const OutputPyPort &other, Node *newHelder) | |
| ~OutputPyPort () | |
| virtual void | put (const void *data) throw (ConversionException) |
| void | put (PyObject *data) throw (ConversionException) |
| OutputPort * | clone (Node *newHelder) const |
| virtual PyObject * | get () const |
| virtual PyObj * | getPyObj () const |
| virtual std::string | getAsString () |
| returns port value as a string that can be used in a GUI for example More... | |
| virtual std::string | dump () |
| virtual std::string | typeName () |
| virtual std::string | valToStr () |
| Gives a string representation of the data, for user interfaces. More... | |
| virtual void | valFromStr (std::string valstr) |
| Allows to set data from a string representation used in user interface. More... | |
Public Member Functions inherited from YACS::ENGINE::OutputPort | |
| virtual | ~OutputPort () |
| std::set< InPort * > | edSetInPort () const |
| bool | isAlreadyLinkedWith (InPort *withp) const |
| bool | isAlreadyInSet (InputPort *inputPort) const |
| bool | isConnected () const |
| std::string | getNameOfTypeOfCurrentInstance () const |
| int | removeInPort (InPort *inPort, bool forward) throw (Exception) |
| virtual bool | edAddInputPort (InputPort *phyPort) throw (Exception) |
| virtual bool | edAddInPropertyPort (InPropertyPort *phyPort) throw (Exception) |
| virtual int | edRemoveInputPort (InputPort *inputPort, bool forward) throw (Exception) |
| bool | addInPort (InPort *inPort) throw (Exception) |
| void | edRemoveAllLinksLinkedWithMe () throw (Exception) |
| virtual void | exInit () |
| virtual void | checkBasicConsistency () const throw (Exception) |
| Check validity of output port. Nothing on base class. More... | |
Public Member Functions inherited from YACS::ENGINE::DataFlowPort | |
| TypeOfChannel | getTypeOfChannel () const |
| returns type of channel the port will use for data exchange on runtime : DATAFLOW or DATASTREAM. More... | |
| virtual | ~DataFlowPort () |
Public Member Functions inherited from YACS::ENGINE::DataPort | |
| TypeCode * | edGetType () const |
| void | edSetType (TypeCode *type) |
| std::string | getName () const |
| void | setName (std::string theName) |
| bool | isDifferentTypeOf (const DataPort *other) const |
Public Member Functions inherited from YACS::ENGINE::Port | |
| virtual | ~Port () |
| Node * | getNode () const |
| int | getNumId () const |
| void | modified () |
Public Member Functions inherited from YACS::ENGINE::OutPort | |
| virtual void | checkConsistency (LinkInfo &info) const |
| virtual int | edGetNumberOfOutLinks () const |
| virtual void | getAllRepresented (std::set< OutPort * > &represented) const |
| virtual | ~OutPort () |
| std::vector< DataPort * > | calculateHistoryOfLinkWith (InPort *end) |
Protected Attributes | |
| PyObject * | _data |
Protected Attributes inherited from YACS::ENGINE::OutputPort | |
| std::set< InputPort * > | _setOfInputPort |
Additional Inherited Members | |
Static Public Member Functions inherited from YACS::ENGINE::DataPort | |
| static DataPort * | isCrossingType (const std::vector< DataPort * > &historyOfLink) |
Static Public Attributes inherited from YACS::ENGINE::OutputPort | |
| static const char | NAME [] ="OutputPort" |
Protected Member Functions inherited from YACS::ENGINE::OutputPort | |
| OutputPort (const OutputPort &other, Node *newHelder) | |
| OutputPort (const std::string &name, Node *node, TypeCode *type) | |
| const std::set< InputPort * > & | getSetOfPhyLinks () const |
| Returns physical links linked to this. Contrary to edSetInPort that returns semantic links. More... | |
Static Protected Attributes inherited from YACS::ENGINE::Port | |
| static int | _total = 0 |
| static const char | NAME [] ="Port" |
Definition at line 102 of file PythonPorts.hxx.
| OutputPyPort::OutputPyPort | ( | const OutputPyPort & | other, |
| Node * | newHelder | ||
| ) |
| OutputPyPort::~OutputPyPort | ( | ) |
|
virtual |
Implements YACS::ENGINE::OutputPort.
Definition at line 326 of file PythonPorts.cxx.
References OutputPyPort().
|
virtual |
Reimplemented from YACS::ENGINE::OutputPort.
Definition at line 352 of file PythonPorts.cxx.
References _data, YACS::ENGINE::convertPyObjectXml(), and YACS::ENGINE::DataPort::edGetType().
|
virtual |
|
virtual |
returns port value as a string that can be used in a GUI for example
Do nothing here. To subclass
Reimplemented from YACS::ENGINE::DataPort.
Definition at line 341 of file PythonPorts.cxx.
References _data, YACS::ENGINE::convertPyObjectToString(), and PMMLBasicsTestLauncher::ret.
|
virtual |
|
virtual |
Reimplemented from YACS::ENGINE::OutputPort.
Definition at line 304 of file PythonPorts.cxx.
Referenced by YACS::ENGINE::SalomePythonNode::execute(), YACS::ENGINE::DistributedPythonNode::execute(), YACS::ENGINE::PythonNode::executeLocal(), YACS::ENGINE::PyFuncNode::executeLocal(), YACS::ENGINE::PythonNode::executeRemote(), and YACS::ENGINE::PyFuncNode::executeRemote().
| void OutputPyPort::put | ( | PyObject * | data | ) | throw (ConversionException) |
Definition at line 309 of file PythonPorts.cxx.
References DEBTRACE, p, YACS::ENGINE::OutputPort::put(), and releasePyObj().
|
inlinevirtual |
Reimplemented from YACS::ENGINE::OutputPort.
Definition at line 116 of file PythonPorts.hxx.
|
virtual |
Allows to set data from a string representation used in user interface.
Implemented in derived classes, depending on runtime, to set the data from its user interface representation. Typical use, a Python string representation that can be used in edition or restitution.
Reimplemented from YACS::ENGINE::DataFlowPort.
Definition at line 369 of file PythonPorts.cxx.
|
virtual |
Gives a string representation of the data, for user interfaces.
Implemented in derived classes, depending on runtime, to provide the data representation for user interfaces. Typical use, a Python string representation that can be used in edition or restitution.
Reimplemented from YACS::ENGINE::DataFlowPort.
Definition at line 361 of file PythonPorts.cxx.
References getPyObj().
|
protected |
Definition at line 120 of file PythonPorts.hxx.
Referenced by dump(), get(), getAsString(), getPyObj(), OutputPyPort(), and ~OutputPyPort().