#include <LoadState.hxx>


Public Member Functions | |
| virtual void | init (const xmlChar **p, xmlParserBase *father=0) |
| virtual void | onStart (const XML_Char *elem, const xmlChar **p) |
| virtual void | onEnd (const XML_Char *name) |
Additional Inherited Members | |
Static Public Member Functions inherited from YACS::ENGINE::stateParser | |
| static void | setProc (Proc *p) |
| static void | setRuntime (Runtime *runtime) |
Public Attributes inherited from xmlParserBase | |
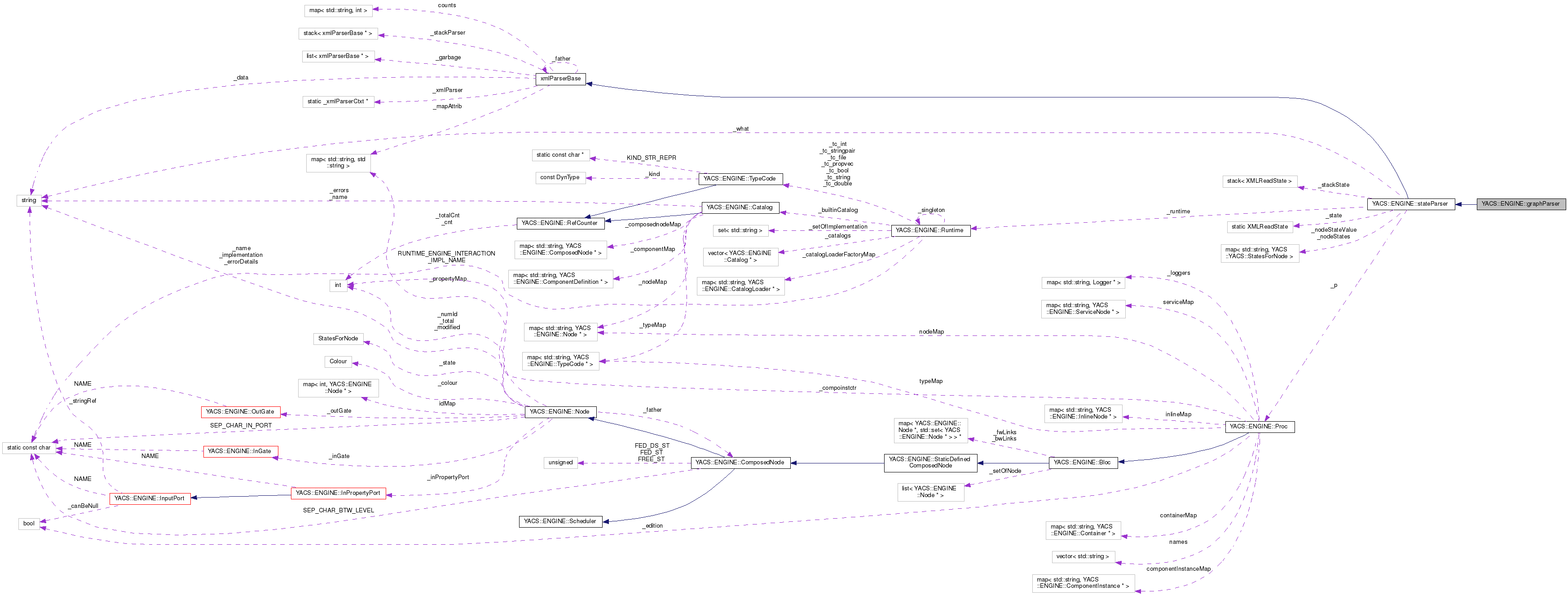
| std::map< std::string, int > | counts |
Static Public Attributes inherited from YACS::ENGINE::stateParser | |
| static XMLReadState | _state |
| static std::string | _what |
Protected Member Functions inherited from YACS::ENGINE::stateParser | |
| virtual void | charData (std::string data) |
Protected Attributes inherited from xmlParserBase | |
| std::map< std::string, std::string > | _mapAttrib |
| std::string | _data |
| xmlParserBase * | _father |
Static Protected Attributes inherited from YACS::ENGINE::stateParser | |
| static std::stack< XMLReadState > | _stackState |
| static Proc * | _p |
| static Runtime * | _runtime |
| static std::map< std::string, YACS::StatesForNode > | _nodeStateValue |
| static std::map< std::string, YACS::StatesForNode > | _nodeStates |
Definition at line 106 of file LoadState.hxx.
|
virtual |
all parsers must know their father parser (father tag), in order to set values or attributes in father.
Reimplemented from YACS::ENGINE::stateParser.
Definition at line 126 of file LoadState.cxx.
References YACS::ENGINE::XMLINGRAPH.
|
virtual |
Reimplemented from YACS::ENGINE::stateParser.
Definition at line 155 of file LoadState.cxx.
References DEBTRACE, YACS::DONE, YACS::ENGINE::InGate::getBackLinks(), YACS::ENGINE::Node::getChildByName(), YACS::ENGINE::Node::getInGate(), YACS::ENGINE::Node::getName(), YACS::ENGINE::stateParser::onEnd(), and YACS::ENGINE::InGate::setPrecursorDone().
|
virtual |
Reimplemented from YACS::ENGINE::stateParser.
Definition at line 135 of file LoadState.cxx.
References YACS::ENGINE::stateParser::init(), and YACS::ENGINE::XMLFATALERROR.