#include <LoadState.hxx>


Public Member Functions | |
| virtual void | init (const xmlChar **p, xmlParserBase *father=0) |
| virtual void | onStart (const XML_Char *elem, const xmlChar **p) |
| virtual void | onEnd (const XML_Char *name) |
| virtual void | charData (std::string data) |
| void | addSample (int index, const std::string data) |
| unsigned int | getNbSamples () const |
| unsigned int | getSampleId (unsigned int i) const |
| const std::string & | getSampleData (unsigned int i) const |
| const std::string & | getPortName () const |
Private Attributes | |
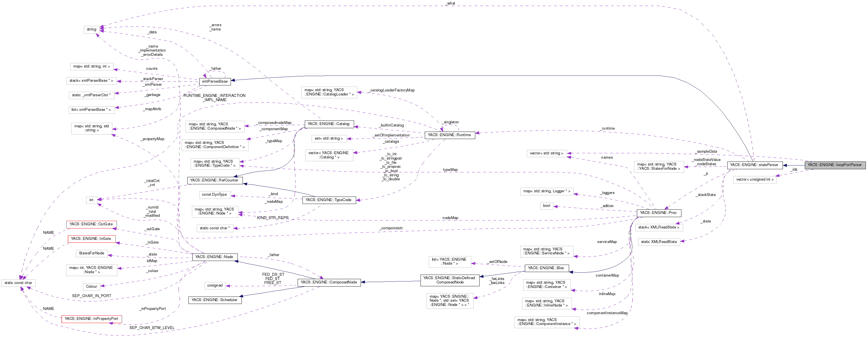
| std::vector< unsigned int > | _ids |
| std::vector< std::string > | _sampleData |
Additional Inherited Members | |
Static Public Member Functions inherited from YACS::ENGINE::stateParser | |
| static void | setProc (Proc *p) |
| static void | setRuntime (Runtime *runtime) |
Public Attributes inherited from xmlParserBase | |
| std::map< std::string, int > | counts |
Static Public Attributes inherited from YACS::ENGINE::stateParser | |
| static XMLReadState | _state |
| static std::string | _what |
Protected Member Functions inherited from xmlParserBase | |
| void | getAttributes (const xmlChar **p) |
| virtual void | onStart (const XML_Char *elem, const xmlChar **p) |
| virtual void | onEnd (const XML_Char *name) |
| virtual void | incrCount (const XML_Char *elem) |
| virtual void | end () |
| virtual void | stopParse (std::string what) |
Protected Attributes inherited from xmlParserBase | |
| std::map< std::string, std::string > | _mapAttrib |
| std::string | _data |
| xmlParserBase * | _father |
Static Protected Attributes inherited from YACS::ENGINE::stateParser | |
| static std::stack< XMLReadState > | _stackState |
| static Proc * | _p |
| static Runtime * | _runtime |
| static std::map< std::string, YACS::StatesForNode > | _nodeStateValue |
| static std::map< std::string, YACS::StatesForNode > | _nodeStates |
Definition at line 186 of file LoadState.hxx.
| void loopPortParser::addSample | ( | int | index, |
| const std::string | data | ||
| ) |
Definition at line 826 of file LoadState.cxx.
Referenced by YACS::ENGINE::sampleParser::onEnd().
|
virtual |
to be specialized following the kind of xml tag
Reimplemented from YACS::ENGINE::stateParser.
Definition at line 822 of file LoadState.cxx.
| unsigned int loopPortParser::getNbSamples | ( | ) | const |
Definition at line 832 of file LoadState.cxx.
| const std::string & loopPortParser::getPortName | ( | ) | const |
Definition at line 847 of file LoadState.cxx.
| const std::string & loopPortParser::getSampleData | ( | unsigned int | i | ) | const |
Definition at line 842 of file LoadState.cxx.
References CORBAEngineTest::i.
| unsigned int loopPortParser::getSampleId | ( | unsigned int | i | ) | const |
Definition at line 837 of file LoadState.cxx.
References CORBAEngineTest::i.
|
virtual |
all parsers must know their father parser (father tag), in order to set values or attributes in father.
Reimplemented from YACS::ENGINE::stateParser.
Definition at line 785 of file LoadState.cxx.
References DEBTRACE.
|
virtual |
Reimplemented from YACS::ENGINE::stateParser.
Definition at line 817 of file LoadState.cxx.
References YACS::ENGINE::stateParser::onEnd().
|
virtual |
Reimplemented from YACS::ENGINE::stateParser.
Definition at line 796 of file LoadState.cxx.
References DEBTRACE, YACS::ENGINE::stateParser::init(), and YACS::ENGINE::XMLFATALERROR.
|
private |
Definition at line 199 of file LoadState.hxx.
|
private |
Definition at line 200 of file LoadState.hxx.